AG8Æì½¢Ìü

AG8Æì½¢Ìü¡¤(Öйú)¼¯ÍÅÊ×Ò³AG8Æì½¢Ìü¡¤(Öйú)¼¯ÍÅÊ×Ò³
AG8Æì½¢Ìü¡¤(Öйú)¼¯ÍÅÊ×Ò³¼ò
¼ò
·±
EN
AG8Æì½¢Ìü¡¤(Öйú)¼¯ÍÅÊ×Ò³ AG8Æì½¢Ìü¡¤(Öйú)¼¯ÍÅÊ×Ò³
AG8Æì½¢Ìü¡¤(Öйú)¼¯ÍÅÊ×Ò³
AG8Æì½¢Ìü¡¤(Öйú)¼¯ÍÅÊ×Ò³
ÐÂÎÅ×ÊѶ
COMPANY NEWS
¹«Ë¾Ô˶¯ÐÅÏ¢¼°ÐÐÒµ¶¯Ì¬Ðû²¼
AG8Æì½¢Ìü¡¤(Öйú)¼¯ÍÅÊ×Ò³Ê×Ò³>ÐÂÎÅ×ÊѶ>¹«Ë¾ÐÂÎÅ
÷È×åPOP ProÕæÎÞÏß¶ú»ú²ð½â£¬ÈýÖØ»ìÏý×Ô¶¯½µÔ룬ÈýÂóÖÇÄÜͨ»°½µÔë
ÉÏ´«Ê±¼ä£º2022-07-01ȪԴ£ºÎÒ°®ÒôÆµÍø-www.52audio.com

 

÷È×åPOP ProÕæÎÞÏß¶ú»úÊÇ÷È×åÊ׿îTWS½µÔë¶ú»ú²úÆ·£¬ÔÚÍâ¹ÛÉÏÑÓÐøÁË÷È×åPOPϵÁеİ×É«ÅäÉ«£¬¸ÖÇÙ¿¾Æá¹¤ÒÕ´¦Öóͷ£Ê¹ÕûÌåÉè¼ÆÔ½·¢Ð¡ÇÉϸÄå ¡£±ú×´µÄÈë¶úʽ¶ú»ú£¬ÒԹŰåˮī»­ÎªÁé¸Ð£¬»úÉíÂÖÀªÍ¨¹ýÔËÓôó×ÚµÄÇúÏßÉè¼Æ£¬·ºÆðÇåÐÂÇåÑÅÊÓ¾õ¹Û¸Ð ¡£

 

ÉèÖÃÉÏ£¬÷È×åPOP Pro½ÓÄɶ¨ÖÆ10mmÓÅÖʸ´ºÏÕñĤ¶¯È¦µ¥Î»£¬´îÔØ÷È×å“ÈýÖØ»ìÏý×Ô¶¯½µÔëÊÖÒÕ”£¬ÓµÓÐ-35dBÉî¶È½µÔëЧ¹û£»´îÅäÈýÂó¿Ë·çÖÇÄÜͨ»°½µÔëËã·¨£¬ÓÐÓÃÏû³ýͨ»°Ê±µÄÍâ½çÇéÐÎÔëÒô£»´îÔØºìÍâ¹âѧ´«¸ÐÆ÷£¬ÊµÏÖÈ¡³ö×Ô¶¯ÅþÁ¬£¬Õªµô×Ô¶¯ÔÝÍ£²¥·Å¹¦Ð§£»»¹Ö§³ÖFlymeÃîÁ¬¡¢IPX5¼¶·ÀË®µÈ ¡£

Ò»¡¢÷È×åPOP ProÕæÎÞÏß¶ú»úÍâ¹ÛÉè¼Æ
 

AG8Æì½¢Ìü¡¤(Öйú)¼¯ÍÅÊ×Ò³

÷È×åPOP ProÕæÎÞÏß½µÔë¶ú»ú³äµçºÐ½ÓÄÉÁËÔ²½Ç·½ÐÎÉè¼Æ£¬¸ÖÇÙ¿¾Æá¹¤ÒÕ´¦Öóͷ££¬ÕûÌå»úÉíСÇÉÔ²È󣬱ãÓÚЯ´ø ¡£

 

AG8Æì½¢Ìü¡¤(Öйú)¼¯ÍÅÊ×Ò³

³äµçºÐÕýÃæÉè¼ÆÓбãÓÚ¿ªÆôµÄµ¹½Ç£¬Ö¸Ê¾µÆºÍ“MEIZU”Æ·ÅÆLOGO ¡£

 

AG8Æì½¢Ìü¡¤(Öйú)¼¯ÍÅÊ×Ò³

 

³äµçºÐ±³ÃæÉèÖÃÓÐÒ»¿ÅÀ¶ÑÀÅä¶Ô¹¦Ð§°´¼ü£¬Ë¿Ó¡ÓГDESIGNED BY MEIZU”×ÖÑù ¡£

AG8Æì½¢Ìü¡¤(Öйú)¼¯ÍÅÊ×Ò³

³äµçºÐ½ÓÄÉÁËType-C½Ó¿ÚΪÄÚÖÃµç³Ø³äµç ¡£

 

AG8Æì½¢Ìü¡¤(Öйú)¼¯ÍÅÊ×Ò³

·­¿ª³äµçºÐ¸Ç£¬¶ú»ú°²ÅÅ״̬չʾ£¬Í»³öÓÚ×ù²Õ£¬Ô½·¢±ãÓÚÈ¡³ö ¡£

AG8Æì½¢Ìü¡¤(Öйú)¼¯ÍÅÊ×Ò³

÷È×åPOP ProÕæÎÞÏß½µÔë¶ú»úÕûÌåÍâ¹ÛÒ»ÀÀ ¡£

 

AG8Æì½¢Ìü¡¤(Öйú)¼¯ÍÅÊ×Ò³

¶ú»ú±ú×ù²Õµ×²¿³äµçºÐΪ¶ú»ú³äµçµÄ½ðÊôµ¯Æ¬ÌØÐ´ ¡£

AG8Æì½¢Ìü¡¤(Öйú)¼¯ÍÅÊ×Ò³

÷È×åPOP Pro¶ú»úÍâ¹ÛÒ»ÀÀ£¬½ÓÄɱú×´µÄÈë¶úʽÉè¼Æ£¬»úÉíÏßÌõÁ÷ͨ£¬ÖÊ¸ÐÆ½»¬Ô²Èó ¡£

 

AG8Æì½¢Ìü¡¤(Öйú)¼¯ÍÅÊ×Ò³

¶ú»ú±úÉè¼Æ±âƽ£¬±³²¿ÉèÖÃÓÐǰÀ¡½µÔëÂó¿Ë·çʰÒô¿×£¬Í¬Ê±ÖÜΧҲÊÇ´¥¿ØÇøÓò ¡£

AG8Æì½¢Ìü¡¤(Öйú)¼¯ÍÅÊ×Ò³

¶ú»ú±úµ×²¿Í¨»°Ê°ÒôÂó¿Ë·ç¿ª¿×ÌØÐ´ ¡£

 

AG8Æì½¢Ìü¡¤(Öйú)¼¯ÍÅÊ×Ò³

µ×²¿Á½²àÉè¼Æ½ðÊôβÈû£¬ÓÃÓÚ³äµçºÐΪ¶ú»ú³äµç ¡£

AG8Æì½¢Ìü¡¤(Öйú)¼¯ÍÅÊ×Ò³

¶ú»úÄÚ²à´îÔØÓйâѧ´«¸ÐÆ÷£¬ÓÃÓÚÈë¶ú¼ì²â¹¦Ð§ ¡£ÅÔ±ßÊÇÒ»¿ÅСµÄйѹ¿× ¡£

 

AG8Æì½¢Ìü¡¤(Öйú)¼¯ÍÅÊ×Ò³

È¡µô¶úÈû£¬¶ú»ú³öÒô×ìÌØÐ´£¬½ÓÄɽðÊôÍøÕÖ·À»¤ ¡£ÄÚ²¿ÉèÖÃÓкóÀ¡½µÔëÂó¿Ë·ç£¬ÓÃÓÚʰȡ¶úµÀÄÚ²¿ÇéÐÎÔëÒô ¡£

AG8Æì½¢Ìü¡¤(Öйú)¼¯ÍÅÊ×Ò³

¶ú»úµ÷Òô¿×ÌØÐ´£¬ÓÃÓÚ°ü¹ÜÒôÇ»ÄÚ¿ÕÆøÁ÷ͨ£¬ÌáÉýÉùѧÐÔÄÜ ¡£

 

AG8Æì½¢Ìü¡¤(Öйú)¼¯ÍÅÊ×Ò³

¾­ÎÒ°®ÒôÆµÍøÊµ²â£¬÷È×åPOP ProÕæÎÞÏß½µÔë¶ú»úÕûÌåÖØÁ¿Ô¼Îª43.2g ¡£

AG8Æì½¢Ìü¡¤(Öйú)¼¯ÍÅÊ×Ò³

³äµçºÐÖØÁ¿Ô¼Îª33.1g ¡£

 

AG8Æì½¢Ìü¡¤(Öйú)¼¯ÍÅÊ×Ò³

 

Á½Ö»¶ú»úÖØÁ¿Ô¼Îª10.2g ¡£

 

AG8Æì½¢Ìü¡¤(Öйú)¼¯ÍÅÊ×Ò³

 

ÎÒ°®ÒôÆµÍø½ÓÄÉCHARGERLAB POWER-Z KM002C¶Ô÷È×åPOP ProÕæÎÞÏß½µÔë¶ú»ú¾ÙÐÐÓÐÏß³äµç²âÊÔ£¬³äµç¹¦ÂÊԼΪ0.97W ¡£

 

 

 

 

 

 

 

 

 

 

 

 

¶þ¡¢÷È×åPOP ProÕæÎÞÏß¶ú»ú²ð½â

´ÓÉÏÎÄÖÐÎÒÃÇÏàʶÁË÷È×åPOP ProÕæÎÞÏß½µÔë¶ú»úµÄÕûÌåÍâ¹ÛÉè¼Æ£¬ÏÂÃæ½øÈë²ð½â²¿·Ö£¬¿´¿´ÄÚ²¿½á¹¹ÉèÖÃÐÅÏ¢~

³äµçºÐ²ð½â

AG8Æì½¢Ìü¡¤(Öйú)¼¯ÍÅÊ×Ò³

ÇË¿ª³äµçºÐ£¬È¡³ö×ù²Õ½á¹¹ ¡£

 

AG8Æì½¢Ìü¡¤(Öйú)¼¯ÍÅÊ×Ò³

³äµçºÐÍâ¿ÇÄÚ²àָʾµÆµ¼¹âÖùÌØÐ´ ¡£
 

AG8Æì½¢Ìü¡¤(Öйú)¼¯ÍÅÊ×Ò³

À¶ÑÀÅä¶Ô¹¦Ð§°´¼ü¼üñ½á¹¹ÌØÐ´ ¡£

 

AG8Æì½¢Ìü¡¤(Öйú)¼¯ÍÅÊ×Ò³

³äµçºÐ×ù²ÕÒ»²à½á¹¹Ò»ÀÀ£¬ÉèÖÃÓÐµç³Øµ¥Î»ºÍָʾµÆ ¡£

 

 

 

 AG8Æì½¢Ìü¡¤(Öйú)¼¯ÍÅÊ×Ò³

³äµçºÐ×ù²ÕÁíÍâÒ»²à½á¹¹Ò»ÀÀ£¬ÉèÖÃÓй¦Ð§°´¼üµÄPCB°å£¬Í¨¹ýº¸½ÓµÄµ¼ÏßÅþÁ¬µ½Ö÷°å ¡£

 

AG8Æì½¢Ìü¡¤(Öйú)¼¯ÍÅÊ×Ò³

³äµçºÐÖ÷°åλÓÚ×ù²Õµ×²¿ ¡£

 

 

 AG8Æì½¢Ìü¡¤(Öйú)¼¯ÍÅÊ×Ò³

 

³äµçºÐ²à±ßÓÃÓÚÎü¸½¶ú»úµÄ´ÅÌúÌØÐ´ ¡£

 

AG8Æì½¢Ìü¡¤(Öйú)¼¯ÍÅÊ×Ò³

 

ÓÃÓÚÅþÁ¬³äµçºÐ¸ÇµÄ´ÅÌúºÍָʾµÆÌØÐ´ ¡£

 

AG8Æì½¢Ìü¡¤(Öйú)¼¯ÍÅÊ×Ò³

×ù²Õµ×²¿ÉèÖÃÓÐÒ»ÌõFPCÅÅÏߣ¬ÓÃÓÚÅþÁ¬Ö¸Ê¾µÆºÍ»ô¶ûÔª¼þ ¡£

 

AG8Æì½¢Ìü¡¤(Öйú)¼¯ÍÅÊ×Ò³

˿ӡ7TMµÄ»ô¶ûÔª¼þ£¬ÓÃÓÚ¸ÐÖª³äµçºÐ¿ªÆô/¹Ø±ÕʱµÄ´Å³¡×ª±ä£¬½ø¶øÍ¨Öª³äµçºÐMCUºÍ¶ú»úÓëÒÑÅþÁ¬×°±¸Åä¶Ô»ò¶Ï¿ªÅþÁ¬ ¡£

 AG8Æì½¢Ìü¡¤(Öйú)¼¯ÍÅÊ×Ò³

жµôÂÝ˿ȡµôÖ÷°åºÍµç³Ø£¬PCBС°åÁíÍâÒ»²àûÓÐÔªÆ÷¼þ£»×ù²ÕÉÏ»¹Àο¿ÓÐÁ½¿é´ÅÌú£¬ÓÃÓÚ¸üºÃµÄÎü¸½Àο¿¶ú»ú ¡£

 

AG8Æì½¢Ìü¡¤(Öйú)¼¯ÍÅÊ×Ò³

ÓÃÓÚÀ¶ÑÀÅä¶ÔÅþÁ¬µÄ΢¶¯°´¼üÌØÐ´ ¡£

 

AG8Æì½¢Ìü¡¤(Öйú)¼¯ÍÅÊ×Ò³ 

³äµçºÐÄÚï®Àë×Óµç³ØÐͺţºVDL691338£¬¶î¶¨ÈÝÁ¿£º300mAh/1.11Wh£¬¶î¶¨µçѹ£º3.7V£¬À´×ÔVDL×Ͻ¨µç×Ó ¡£

 

AG8Æì½¢Ìü¡¤(Öйú)¼¯ÍÅÊ×Ò³

µç³ØÅ䱸Óеç·±£»¤°å£¬±£»¤°åÉÏÉèÖÃÓÐ﮵ç±£»¤ICºÍMOS¹ÜÒÔ¼°ÈÈÃôµç×è ¡£

 

 

 AG8Æì½¢Ìü¡¤(Öйú)¼¯ÍÅÊ×Ò³

³äµçºÐÖ÷°åÒ»²àµç·һÀÀ ¡£

 

AG8Æì½¢Ìü¡¤(Öйú)¼¯ÍÅÊ×Ò³

³äµçºÐÖ÷°åÁíÍâÒ»²àµç·һÀÀ ¡£

 

 

 

 AG8Æì½¢Ìü¡¤(Öйú)¼¯ÍÅÊ×Ò³

Type-C³äµçĸ×ùÌØÐ´£¬¹ý¿×º¸½ÓÀο¿ ¡£

 

AG8Æì½¢Ìü¡¤(Öйú)¼¯ÍÅÊ×Ò³

³äµçºÐΪ¶ú»ú³äµçµÄ½ðÊôµ¯Æ¬ÌØÐ´£¬

 

AG8Æì½¢Ìü¡¤(Öйú)¼¯ÍÅÊ×Ò³

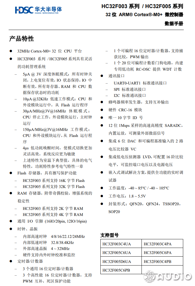
HDSC»ªÌ©°ëµ¼ÌåHC32F003C4UAµ¥Æ¬»ú£¬ÓÃÓÚ³äµçºÐÕû»ú¿ØÖÆ ¡£HC32F003ϵÁÐ/HC32F005ϵÁÐÊǵÍÒý½ÅÊý¡¢¿íµçѹÊÂÇ鹿ģµÄMCU ¡£

¼¯³É12λ1M SPS¸ß¾«¶ÈSARADCÒÔ¼°¼¯³ÉÁ˽ÏÁ¿Æ÷¡¢¶à·UART¡¢SPI¡¢I2CµÈ¸»ºñµÄͨѶÍâÉ裬¾ßÓиßÕûºÏ¶È¡¢¸ß¿¹×ÌÈÅ¡¢¸ß¿É¿¿ÐÔµÄÌØµã ¡£±¾²úÆ·Äں˽ÓÄÉCortex-M0+Äںˣ¬ÅäºÏ³ÉÊìµÄKeil&IARµ÷ÊÔ¿ª·¢Èí¼þ£¬Ö§³ÖCÓïÑÔ¼°»ã±àÓïÑÔ£¬»ã±àÖ¸Áî ¡£

 AG8Æì½¢Ìü¡¤(Öйú)¼¯ÍÅÊ×Ò³

HDSC»ªÌ©°ëµ¼Ìå HC32F003C4UAÏêϸ×ÊÁÏ ¡£

 AG8Æì½¢Ìü¡¤(Öйú)¼¯ÍÅÊ×Ò³

Prisemiоµ¼¿Æ¼¼P14C5NΪ¹ýѹ¹ýÁ÷±£»¤Ð¾Æ¬£¬P14C5NÖ§³ÖÊäÈë¹ýѹºÍǷѹ±£»¤£¬µç·Æô¶¯ºóµÄ¹ýÁ÷±£»¤ ¡£µ±ÊäÈëµçѹÁè¼ÝÊäÈë¹ýѹ±£»¤ãÐֵʱ£¬Æ÷¼þ»á¹Ø±ÕÄÚÖõÄMOSFET¶Ï¿ªÊäÈëºÍÊä³öµÄÅþÁ¬ ¡£

 

Prisemiоµ¼¿Æ¼¼ P14C5NÖ§³Ö×î¸ß30VÊäÈëµçѹ£¬Ö§³Ö3AÊä³öµçÁ÷ ¡£ÄÚÖÃ55mΩµ¼×迪¹Ø¹Ü£¬¾ßÓÐ50ns³¬¿ì¹ýѹÏìӦʱ¼ä£¬Ö§³Ö¿É±à³ÌµÄ¹ýµçÁ÷±£»¤£¬¹ýѹ±£»¤Ö§³Ö4.5-16V¹æÄ££¬¿ÉʹÓÃÍⲿ·Öѹµç×èÉèÖ㬻ò½«µçѹÉ趨Òý½Å½ÓµØ£¬Ê¹ÓÃÀο¿6.8V¹ýѹ±£»¤ ¡£Í¬Ê±Ð¾Æ¬»¹ÄÚÖùýÈȱ£»¤¹¦Ð§£¬Ö§³Ö¿ØÖÆÒý½Å¿ØÖÆ¿ª¹Ø ¡£

 

Prisemiоµ¼¿Æ¼¼ P14C5NÖ§³ÖÊֳֺͱãЯװ±¸ÒÔ¼°µçÄÔÍâÉ裬USB×°±¸µÈÓ¦Óã¬ÎªÕâЩװ±¸Ìṩ¿É¿¿µÄ¹ýѹ±£»¤ºÍ¹ýÁ÷±£»¤£¬±ÜÃâ¹ýѹÏú»Ù×°±¸»òÕß¹ýÁ÷Ïú»Ù½Ó¿Ú£¬ÌáÉýÓû§Ê¹ÓÃÌåÑé²¢½µµÍÊÛºó¸ÅÂÊ ¡£P14C5N½ÓÄÉСÇɵÄDFN2*2-8L·â×°£¬Öª×ãСÌå»ýÓ¦Óà ¡£

 

¾ÝÎÒ°®ÒôÆµÍø²ð½âÏàʶµ½£¬°üÀ¨Ð¡Ãס¢OPPO¡¢Ò»¼Ó¡¢ÉùÀ«¡¢Ð¡¶È¡¢ºÚö衢ħÉùµÈÆ·ÅÆÆìϵĶà¿îTWS¶ú»ú²úÆ·ÒÑ´ó×Ú½ÓÄÉÁËоµ¼¿Æ¼¼µçÔ´ÖÎÀíÀàоƬ ¡£

 
 

AG8Æì½¢Ìü¡¤(Öйú)¼¯ÍÅÊ×Ò³

Prisemiоµ¼P14C5NÏêϸ×ÊÁÏͼ ¡£

 
 

AG8Æì½¢Ìü¡¤(Öйú)¼¯ÍÅÊ×Ò³

ETAîÚÌ©°ëµ¼ÌåETA9697µçÔ´ÖÎÀíоƬ£¬ ÊÇÒ»¿ÅרÃÅÕë¶ÔµÍ¹¦ºÄ£¬¸ßÐÔÄÜÉè¼ÆµÄÀ¶ÑÀ³äµçºÐ³ä·Å¶þºÏÒ»½â¾ö¼Æ»®£¬ÈÏÕæ³äµçºÐÄÚÖÃµç³ØµÄ³ä·ÅµçÖÎÀí ¡£

 

ETA9697½ÓÄÉESOP8·â×°£¬¼¯³ÉÁË16VÄÍѹµÄÏßÐÔ³äµçÆ÷ºÍ5Vͬ²½Éýѹ±ä»»Æ÷£»5VÉýѹ³£¿ª£¬¹¦ºÄµÍÖÁ1.7uA£¬¿ÉÖ§³Ö0.4A×î´óÉýѹÊä³ö£¬ÇÒ¿ÉÒÔͨ¹ý¿ØÖÆENBSTÒý½Å£¬À´¿ª¹Ø5VÊä³ö£»ÄÚÖÃ1.4MHzµÄ¿ª¹ØÆµÂÊ£¬¿ÉÒÔʹÓÃСÌå»ýµÄ2.2uHµç¸ÐÆ÷£¬ÊÇÀíÏëµÄÀ¶ÑÀ³äµç²Ö¶þºÏÒ»½â¾ö¼Æ»® ¡£

 

¾ÝÎÒ°®ÒôÆµÍø²ð½âÏàʶµ½£¬ÏÖÔÚÒÑÓлªÎª¡¢Ð¡Ãס¢ÈÙÒ«¡¢Ò»¼Ó¡¢Ïв½Õß¡¢Redmi¡¢ºìħ¡¢realme¡¢Íòħ¡¢ÉùÀ«¡¢ÂÌÁª¡¢×ÏÃס¢±¶Ë¼µÈÖ򦈮ၮÆìϵÄÒôƵ²úÆ·½ÓÄÉÁËîÚÌ©°ëµ¼ÌåµÄµçÔ´ÖÎÀíоƬ ¡£

 

 

 

 

AG8Æì½¢Ìü¡¤(Öйú)¼¯ÍÅÊ×Ò³

ETAîÚÌ©°ëµ¼ÌåETA9697Ïêϸ×ÊÁÏͼ ¡£

 

 

 AG8Æì½¢Ìü¡¤(Öйú)¼¯ÍÅÊ×Ò³

Ö÷°åµç·ÉϵÄÈý¿ÅÈý¼«¹ÜÌØÐ´ ¡£

 

 

 

 

 

 

 

 

 

 

 

 

 

 

¶ú»ú²ð½â

AG8Æì½¢Ìü¡¤(Öйú)¼¯ÍÅÊ×Ò³½øÈë¶ú»ú²ð½â²¿·Ö£¬ÑغÏÄ£ÏßÇË¿ªÇ»Ìå ¡£

 

AG8Æì½¢Ìü¡¤(Öйú)¼¯ÍÅÊ×Ò³

¶ú»úÍ·ÄÚ²¿×é¼þͨ¹ýÅÅÏßÅþÁ¬µ½¶ú»ú±úÄÚÖ÷°å£¬µç³ØÉÏ·½ÌùÓÐһƬԲÐÎС°å ¡£

 

 

AG8Æì½¢Ìü¡¤(Öйú)¼¯ÍÅÊ×Ò³ 

С°åͨ¹ý½ºË®Àο¿ÔÚµç³ØÉÏ ¡£

 

AG8Æì½¢Ìü¡¤(Öйú)¼¯ÍÅÊ×Ò³

¶ú»úÄÚ½ÓÄÉÁËÐͺÅWD1240µÄ¸Ö¿Ç¿Ûʽµç³Ø£¬µçѹ£º3.7V£¬ÈÝÁ¿£º0.167Wh ¡£

 

AG8Æì½¢Ìü¡¤(Öйú)¼¯ÍÅÊ×Ò³

È¡³öµç³Ø£¬Ç°Ç»ÄÚ²¿»¹ÉèÖÃÓнðÊô¸Ç°å¸ôÀ룬ÓÃÓÚ½µµÍ×ÌÈÅ£¬ÌáÉýÉùѧÐÔÄÜ ¡£

 

AG8Æì½¢Ìü¡¤(Öйú)¼¯ÍÅÊ×Ò³

¸Ö¿Ç¿Ûʽµç³ØÓëÒ»ÔªÓ²±Ò¾Þϸ±ÈÕÕ ¡£

 

 

 

 AG8Æì½¢Ìü¡¤(Öйú)¼¯ÍÅÊ×Ò³

ºóÇ»ÄÚ²¿½á¹¹Ò»ÀÀ£¬ÅÅÏßͨ¹ýBTBÅþÁ¬Æ÷ÅþÁ¬µ½Ö÷°å£¬²¢ÉèÖÃÓдó×Ú½ºË®ÃÜ·â ¡£

 

AG8Æì½¢Ìü¡¤(Öйú)¼¯ÍÅÊ×Ò³

Ìô¿ªBTBÅþÁ¬Æ÷£¬¹ÎµôÃܷ⽺ˮ£¬ºóÇ»µ×²¿ÉèÖÃÓÐÖ÷°åºÍǰÀ¡Âó¿Ë·çС°å ¡£

 

AG8Æì½¢Ìü¡¤(Öйú)¼¯ÍÅÊ×Ò³

È¡³öÂó¿Ë·çС°å£¬Ç»ÌåÄÚÉèÖÃÓÐÃÜ·âÏð½ºÕÖ£¬ÌáÉýÊÕÒôÐÔÄÜ ¡£

 

AG8Æì½¢Ìü¡¤(Öйú)¼¯ÍÅÊ×Ò³

ǰÀ¡Âó¿Ë·çС°åÒ»²àÉèÖÃÓÐÓÃÓÚÅþÁ¬Ö÷°åµÄBTBÅþÁ¬Æ÷ĸ×ù ¡£

 

 

 AG8Æì½¢Ìü¡¤(Öйú)¼¯ÍÅÊ×Ò³

ÁíÍâÒ»²àÊÇÒ»¿ÅÀصñ2032 7X20µÄMEMS½µÔëÂó¿Ë·ç£¬ÓÃÓÚʰȡÍⲿÇéÐÎÔëÒô£¬À´×ÔAG8Æì½¢Ìüµç×Ó ¡£

 

AG8Æì½¢Ìü¡¤(Öйú)¼¯ÍÅÊ×Ò³

´Óµ×²¿³é³ö¶ú»ú±úÄÚÖ÷°å ¡£

 

 

 

AG8Æì½¢Ìü¡¤(Öйú)¼¯ÍÅÊ×Ò³

Ö÷°åÏ·½ÓÐÓÃÓÚ´¥¿Ø²Ù×÷µÄµçÈÝʽ´¥Ãþ¼ì²âÌùƬ ¡£

 

AG8Æì½¢Ìü¡¤(Öйú)¼¯ÍÅÊ×Ò³

¶ú»ú±úÄÚÖ÷°åµç·һÀÀ ¡£

 

 

 

 AG8Æì½¢Ìü¡¤(Öйú)¼¯ÍÅÊ×Ò³

È¥µô¶ú»úβÈû£¬ÄÚ²¿ÉèÖÃÓÐʰÒôÂó¿Ë·çºÍÉùѧ½á¹¹ ¡£

 

AG8Æì½¢Ìü¡¤(Öйú)¼¯ÍÅÊ×Ò³

βÈûÄÚ²à½á¹¹Ò»ÀÀ£¬Âó¿Ë·ç¿ª¿×ÉèÖÃÓк£ÃàÃܷ⣬ÌáÉýÊÕÒôÐÔÄÜ ¡£

 

 

 

 AG8Æì½¢Ìü¡¤(Öйú)¼¯ÍÅÊ×Ò³

¶ú»úÖ÷°åÓëÒ»ÔªÓ²±Ò¾Þϸ±ÈÕÕ ¡£

 

AG8Æì½¢Ìü¡¤(Öйú)¼¯ÍÅÊ×Ò³

Ö÷°åÒ»²àµç·һÀÀ ¡£

 

 

 

 

AG8Æì½¢Ìü¡¤(Öйú)¼¯ÍÅÊ×Ò³

Ö÷°åÁíÍâÒ»²àµç·һÀÀ ¡£

 

AG8Æì½¢Ìü¡¤(Öйú)¼¯ÍÅÊ×Ò³

ʰÒôÂó¿Ë·çС°å±ÊÖ±º¸½ÓÓÚÖ÷°åµ×²¿ ¡£

 

 

 

 AG8Æì½¢Ìü¡¤(Öйú)¼¯ÍÅÊ×Ò³

ͨ»°Ê°ÒôÂó¿Ë·çÉÏÉèÖÃÓÐÏð½ºÕÖÃܷ⣬ÓÃÒÔÌáÉýÊÕÒôÐÔÄÜ ¡£

 

AG8Æì½¢Ìü¡¤(Öйú)¼¯ÍÅÊ×Ò³

 

Àصñ2032 7X20µÄMEMSͨ»°Âó¿Ë·ç£¬ÓëǰÀ¡½µÔëÂó¿Ë·çΪͳһÐͺÅ ¡£

 

 

 AG8Æì½¢Ìü¡¤(Öйú)¼¯ÍÅÊ×Ò³

Âó¿Ë·çС°åÁ½²àÉèÖÃÓÐΪ¶ú»ú³äµçµÄ½ðÊôµ¯Æ¬£¬ÅþÁ¬µ½Î²ÈûÉϵĽðÊô´¥µã ¡£

 

AG8Æì½¢Ìü¡¤(Öйú)¼¯ÍÅÊ×Ò³

 

ÅþÁ¬´¥Ãþ¼ì²âÌùƬµÄ½ðÊôµ¯Æ¬ÌØÐ´ ¡£

 

 

 AG8Æì½¢Ìü¡¤(Öйú)¼¯ÍÅÊ×Ò³

¶ú»úÀ¶ÑÀÌÕ´ÉÌìÏßÌØÐ´£¬ÓÃÓÚÎÞÏßÐźŴ«Êä ¡£

 

AG8Æì½¢Ìü¡¤(Öйú)¼¯ÍÅÊ×Ò³

˿ӡ33C 2036µÄ´¥Ãþ¼ì²âIC£¬ÓÃÓÚ¶ú»ú¸÷ÏЧ¿ØÖÆ ¡£

 

 

 

 AG8Æì½¢Ìü¡¤(Öйú)¼¯ÍÅÊ×Ò³

˿ӡ0K A0µÄÒ»Ì廯µç³Ø±£»¤IC ¡£

 

AG8Æì½¢Ìü¡¤(Öйú)¼¯ÍÅÊ×Ò³

 

ETAîÚÌ©°ëµ¼ÌåETA4056³äµçIC£¬ÊÇÒ»¿îµ¥½Ú¡¢ÍêÈ«¼¯³ÉµÄºãÁ÷ (CC)/ºãѹ (CV) ï®Àë×Óµç³Ø³äµçÆ÷ ¡£ETA4056²»ÐèÒªÍⲿ¼ì²âµç×èÆ÷»òÛÕ±Õ¶þ¼«¹Ü£»ÄÚÖÃÈÈ·´Ïì»úÖÆ¿Éµ÷Àí³äµçµçÁ÷£¬ÒÔÔڸ߹¦ÂÊÔËÐлòÉý¸ßµÄÇéÐÎζÈÏ¿ØÖÆÐ¾Æ¬Î¶È£»¿ìËÙ³äµçµçÁ÷¿ÉÒÔͨ¹ýÍⲿµç×èÆ÷¾ÙÐбà³Ì£»»¹Ö§³Ö¶ÔÉî¶È·Åµçµç³Ø¾ÙÐÐä¸Á÷³äµçµÄÔ¤³äµç¹¦Ð§ ¡£

 ¾ÝÎÒ°®ÒôÆµÍø²ð½âÏàʶµ½£¬ÏÖÔÚÒÑÓлªÎª¡¢Ð¡Ãס¢ÈÙÒ«¡¢Ò»¼Ó¡¢Ïв½Õß¡¢Redmi¡¢ºìħ¡¢realme¡¢Íòħ¡¢ÉùÀ«¡¢ÂÌÁª¡¢×ÏÃס¢±¶Ë¼µÈÖ򦈮ၮÆìϵÄÒôƵ²úÆ·½ÓÄÉÁËîÚÌ©°ëµ¼ÌåµÄµçÔ´ÖÎÀíоƬ ¡£

AG8Æì½¢Ìü¡¤(Öйú)¼¯ÍÅÊ×Ò³

ETAîÚÌ©°ëµ¼ÌåETA4056Ïêϸ×ÊÁÏͼ ¡£

 

 

 AG8Æì½¢Ìü¡¤(Öйú)¼¯ÍÅÊ×Ò³


BESºãÐþBES2300À¶ÑÀÒôƵSoC£¬BES2300Óжà¸ö°æ±¾¡¢ºó׺²î±ðÉèÖÃÒ²²»¾¡Ïàͬ ¡£BES2300ϵÁÐÊÇÈ«¼¯³É×Ô˳Ӧ×Ô¶¯½µÔë¼Æ»®£¬Ö§³ÖÀ¶ÑÀ5.0¡¢IBRTÀ¶ÑÀ¼àÌýÊÖÒÕºÍ˫ģÀ¶ÑÀ 4.2£¬Ëü»¹Ö§³ÖµÚÈý´úFWSÈ«ÎÞÏßÁ¢ÌåÉùÊÖÒÕ¡¢Ë«Âó¿Ë·çµÈ£¬½ÓÄÉ 28nm HKMG CMOS¹¤ÒÕ¡¢BGA ·â×° ¡£BES2300Ö§³Ö¸ßÐÔÄܵÄ×Ô˳Ӧ×Ô¶¯½µÔëÊÖÒÕ£¬¿ÉÒÔÈø߶Ë×Ô¶¯½µÔë¶ú»úʹÓÃÒ»¿ÅÈ«¼¯³ÉоƬʵÏÖ¸ßÒôÖʺÍ×Ô¶¯½µÔë ¡£

 

 ±ðµÄBES2300»¹Ö§³ÖÍâ½ÓÐÄÂÊ´«¸ÐÆ÷¡¢¼ÓËÙÂÊ´«¸ÐÆ÷µÈÍâ½Ó´«¸ÐÆ÷×°±¸ ¡£BES2300 ¿ÉÒÔ¸ø¶ú»úºÍ¼ÒÍ¥ÒôÏìÊä×÷ÉùÒô£¬Ò²¿ÉÒÔ´ÓÍⲿÂó¿Ë·ç¼Òô ¡£

 

¾ÝÎÒ°®ÒôÆµÍø²ð½âÏàʶµ½£¬ÏÖÔÚÒÑÓÐСÃס¢ÈýÐÇ¡¢OPPO¡¢ÈÙÒ«¡¢ÉùÀ«¡¢ÂÌÁª¡¢ÖÐÐË¡¢Åµ»ùÑÇ¡¢JBL¡¢Íòħ¡¢°Ù¶È¡¢Ò»¼Ó¡¢´«ÒôµÈÖ򦈮ၮÆìϵÄÒôƵ²úÆ·½ÓÄÉÁ˺ãÐþ¿Æ¼¼À¶ÑÀÒôƵ¼Æ»® ¡£

 
 

AG8Æì½¢Ìü¡¤(Öйú)¼¯ÍÅÊ×Ò³

¶ú»úÄÚС°åµç·һÀÀ ¡£

 

 

 

AG8Æì½¢Ìü¡¤(Öйú)¼¯ÍÅÊ×Ò³ 

˿ӡMk7µÄÎÈѹIC ¡£

 

AG8Æì½¢Ìü¡¤(Öйú)¼¯ÍÅÊ×Ò³

жµôÒôÇ»ÆÁÕÏÕÖ£¬Ç»ÌåÄÚ²¿½á¹¹Ò»ÀÀ ¡£

 

 

 

AG8Æì½¢Ìü¡¤(Öйú)¼¯ÍÅÊ×Ò³ 

ǰǻÄÚ²¿×é¼þͨ¹ý´ó×Ú½ºË®Àο¿ÃÜ·â ¡£

 

AG8Æì½¢Ìü¡¤(Öйú)¼¯ÍÅÊ×Ò³

È¡³ö¹âѧ´«¸ÐÆ÷£¬¶ú»úÄÚ²à¹âѧ´«¸ÐÆ÷͸¾µ½á¹¹ÌØÐ´ ¡£

AG8Æì½¢Ìü¡¤(Öйú)¼¯ÍÅÊ×Ò³

¹âѧ´«¸ÐÆ÷ÌØÐ´£¬ÓÃÓÚÈë¶ú¼ì²â¹¦Ð§£¬ÊµÏÖժȡ¶ú»ú×Ô¶¯ÔÝÍ£²¥·Å¹¦Ð§ ¡£

 

AG8Æì½¢Ìü¡¤(Öйú)¼¯ÍÅÊ×Ò³

ÑïÉùÆ÷µ¥Î»ÕýÃæÌØÐ´ ¡£

 

 

 

 AG8Æì½¢Ìü¡¤(Öйú)¼¯ÍÅÊ×Ò³

¾­ÎÒ°®ÒôÆµÍøÊµ²â£¬ÑïÉùÆ÷³ß´çԼΪ10mm£¬Óë¹Ù·½Ðû´«Ò»Ö ¡£

 

 

 AG8Æì½¢Ìü¡¤(Öйú)¼¯ÍÅÊ×Ò³

ÑïÉùÆ÷Ï·½ÄÚ¿ú½µÔëÂó¿Ë·çÌØÐ´£¬ÎªÀصñ2015 3X09µÄMEMSÂó¿Ë·ç£¬Í¬ÑùÀ´×ÔAG8Æì½¢Ìüµç×Ó£¬ÓÃÓÚ½µÔ빦Чʰȡ¶úµÀÄÚ²¿ÇéÐÎÔëÒô ¡£

 

 

AG8Æì½¢Ìü¡¤(Öйú)¼¯ÍÅÊ×Ò³

 

÷È×åPOP ProÕæÎÞÏß¶ú»ú²ð½âÈ«¼Ò¸£ ¡£

÷È×åPOP Pro×Ô¶¯½µÔë¶ú»úÔÚÍâ¹ÛÉè¼ÆÉÏÈÚÈëÁË÷È×幨ÓÚÆìϲúÆ·µÄ¶ÀÍ̼á³Ö£¬ÑÓÐø×ÅС¶øÃÀµÄϸÄåõè¾¶ ¡£Õû»ú½ÓÄÉ´¿°×É«ÅäÉ«£¬´îÅä¸ÖÇÙ¿¾Æá¹¤ÒÕ´¦Öóͷ££¬¾ßÓкÜÇ¿µÄÖʸÐÌåÏÖ£»¶ú»úÊ״νÓÄɱú×´µÄÈë¶úʽÉè¼Æ£¬»úÉíÏßÌõÁ÷ͨ£¬¹Û¸Ð¾«Á·ÓÅÑÅ ¡£

 

ÄÚ²¿µç··½Ã棬³äµçºÐÄÚÖÃ×Ͻ¨µç×Ó300mAhµç³Ø£¬½ÓÄÉÁËType-C½Ó¿ÚÊäÈëµçÔ´£¬ÓÉîÚÌ©°ëµ¼ÌåETA9697µçÔ´ÖÎÀíоƬÈÏÕæ³äµçºÐÄÚÖÃµç³ØµÄ³ä·ÅµçÖÎÀí£»»¹½ÓÄÉÁËоµ¼¿Æ¼¼P14C5NÊäÈë¹ýѹ¹ýÁ÷±£»¤Ð¾Æ¬£¬ÒÔ¼°ÓÃÓÚÕû»ú¿ØÖƵĻªÌ©°ëµ¼ÌåHC32F003C4UAµ¥Æ¬»ú ¡£

 

¶ú»úÄÚ²¿´îÔØÁË10mm¶¯È¦µ¥Î»£¬0.167Wh¸Ö¿Ç¿Ûʽµç³Ø£¬ÒÔ¼°ÓÃÓÚÈë¶ú¼ì²âµÄ¹âѧ´«¸ÐÆ÷£»µ¥Ö»¶ú»úÅ䱸ÓÐÈý¿ÅAG8Æì½¢Ìüµç×ÓMEMSÂó¿Ë·ç£¬´îÅä½µÔëËã·¨£¬ÊµÏÖÉî¶È½µÔëºÍÇåÎúͨ»°Ð§¹û£»Ö÷¿ØÐ¾Æ¬ÎªºãÐþBES2300À¶ÑÀÒôƵSoC£¬Ö§³ÖÀ¶ÑÀ5.0£¬Ö§³ÖµÚÈý´úFWSÈ«ÎÞÏßÁ¢ÌåÉùÊÖÒÕ£¬Ö§³ÖÍâ½Ó´«¸ÐÆ÷×°±¸£¬Ìṩ¸»ºñµÄ¹¦Ð§Ó¦Óã»»¹½ÓÄÉÁËîÚÌ©°ëµ¼ÌåETA4056³äµçICΪÄÚÖÃµç³Ø³äµç ¡£
 

(ÎÄÕÂȪԴÎÒ°®ÒôÆµÍøwww.52audio.com,°æÈ¨¹éÎÒ°®ÒôÆµÍøËùÓÐ.)

ÁªÏµAG8Æì½¢Ìü
AG8Æì½¢Ìü
  • µç»°£º+86-536-7623222
  • ÓÊÏ䣺xg@xingangsd.com
  • µØµã£ºÉ½¶«Ê¡Î«·»Êз»×ÓÇøÕý̩·1369ºÅ7ºÅÂ¥
ÁªÏµÈË£º ÁõÏþíµ £¨×ܲ¿Êг¡²¿£©
  • ÁªÏµµç»°£º15318937280
  • ÓÊÏ䣺summer_liu@xingangsd.com
AG8Æì½¢Ìü¡¤(Öйú)¼¯ÍÅÊ×Ò³
Copyright ? 2020 AG8Æì½¢ÌüPowered by vancheer
AG8Æì½¢Ìü¡¤(Öйú)¼¯ÍÅÊ×ҳ³ICP±¸2021029098ºÅ-1| ³ICP±¸2021029098ºÅ-2|³¹«Íø°²±¸ 37070402000113ºÅ
ÍøÕ¾µØÍ¼